Instrukcje techniczne
Tworzenie pliku CSV import danych oraz statusy operacji grupowych
Powrót do listyData ostatniej modyfikacji:
Plik z danymi do importu musi być przygotowany w formacie CSV (comma-separated values, wartości rozdzielone przecinkiem).
Aby poprawnie zaimportować dane, w przygotowanym pliku CSV dane muszą być rozdzielone znakiem ; (ŚREDNIK).
Dane powinny być zakodowane w formacie UTF-8. Dane zakodowane w innym formacie będą musiały być poprawione w aplikacji przed ich wysłaniem do bazy danych SIO.
W pierwszym wierszu pliku CSV powinny być wpisane nazwy kolumn, tzn. imię, nazwisko, PESEL. Jeśli w pierwszym wierszu nie znajdą się nazwy kolumn, to dane z tego wiersza nie zostaną zaczytane podczas importu.
W pliku dane muszą być podane w odpowiedniej kolejności – inaczej nie będzie można zaimportować danych identyfikacyjnych z pliku.
Kolejność danych w pliku CSV powinna być następująca:
- W przypadku danych z numerem PESEL
- Imię
- Nazwisko
- PESEL

- W przypadku danych bez numeru PESEL
- Imię
- Nazwisko
- Pusta kolumna (kolumna przeznaczona na PESEL)
- Data urodzenia (dopuszczalne formaty: RRRR-MM-DD, DD-MM-RRRR, RRRR/MM/DD itp.)

W jednym pliku można zapisać dane uczniów z numerem pesel oraz bez numeru pesel:

Uwaga: Jeżeli uczeń nie posiada numeru PESEL, przed zapisaniem go w bazie danych SIO niezbędne będzie podanie dodatkowych danych, które jednoznacznie zidentyfikują go w systemie. W takim przypadku po zaimportowaniu pliku csv w aplikacji, należy wpisać dodatkowe informacje: wszystkie imiona ucznia, jego płeć, datę urodzenia, status ucznia.
Plik CSV najłatwiej utworzyć za pomocą programu Excel (rozszerzenie XLS lub XLSX) – zapisując dane w nowym formacie (plik CSV UTF-8 (rozdzielany przecinkami) lub CSV – rozdzielany przecinkami). Przed zapisaniem danych należy dopilnować, aby dane były wprowadzone w prawidłowej kolejności.
Przykładowy plik:

Następnie należy wybrać opcję zapisz jako w menu zapisu pliku w programie Excel. W oknie zapisu plik należy wybrać typ „plik CSV UTF-8 (rozdzielany przecinkami)” lub „CSV (rozdzielany przecinkami)”.

W nowszych wersjach Excela jest możliwość tworzenia pliku CSV z rozszerzeniem Plik CSV UTF-8 (rozdzielany przecinkami) bez konieczności dodatkowego kodowania tekstu.

Zapisany plik będzie można zaimportować w aplikacji SIO.
Jeżeli po imporcie pliku do aplikacji, pojawiają się niepolskie znaki i dane nie zaimportują się – należy je poprawić przed wysłaniem danych.
Dane można kodować np. poprzez Notepad++, należy się upewnić żeby wskazany program był w możliwie najnowszej wersji.
Plik CSV należy otworzyć w tym programie, klikając prawym przyciskiem myszy i wybierając opcję Edit with Notepad++.

Następnie należy wybrać w zakładce Format opcję Konwertuj na format UTF-8 i zapisać plik.

Aby rozpocząć import danych należy kliknąć w przycisk IMPORTUJ, następnie WYBIERZ PLIK IMPORTU.

W kolejnym kroku należy wybrać wcześniej utworzony plik w formacie CSV.

Następnie należy skorzystać z przycisku ZAPISZ.
Poprzez przycisk ZMIEŃ PLIK IMPORTU można zmienić plik z danymi.
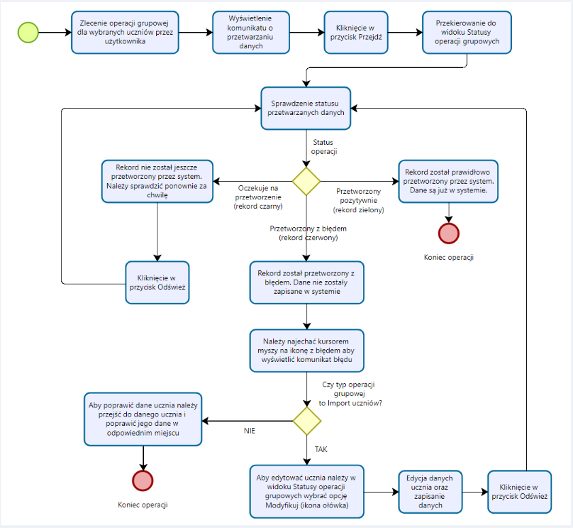
Przy wyborze opcji zapisu informacji, dane będą w trakcie przetwarzania, przerzucone do panelu ze statusami operacji grupowych:

Po kliknięciu opcji PRZEJDŹ system przenosi do pod zakładki „Statusy operacji grupowych”.
W panelu znajdują się informacje o statusie przetwarzania danych dla operacji grupowych.
Po upływie miesiąca następuje automatyczne czyszczenie przetworzonych wpisów na liście.

Dane przekazane do przetworzenia mają status „oczekuje na przetworzenie” – rekord będzie w kolorze czarnym.
Z datą przetworzenia żądania, poprawnie przetworzone dane będą się wyświetlały w kolorze zielonym z ikoną
– status „przetworzony pozytywnie”- status dotyczy przetworzenia danych przez system, nie samej weryfikacji danych identyfikacyjnych.

Wpisy uczniów pojawią się na liście uczniów:

W panelu Statusy operacji grupowych dane identyfikacyjne uczniów przetworzonych/ zaimportowanych poprawnie wyświetlą się w kolorze zielonym, natomiast dane uczniów, których system nie zaimportował wyświetlają się na czerwono, z prawej strony danych tej osoby wyświetla się czerwona ikonka informująca powód niewczytania danej osoby.
Przetworzony rekord z błędem – będzie w kolorze czerwonym z ikoną wykrzyknika.

W widoku Statusy operacji grupowych jest możliwość przeglądania statusów operacji, z możliwością modyfikacji danych z poziomu tego widoku. Modyfikacja jest możliwa tylko dla pozycji przetworzonych z błędem.
Aby dokonać modyfikacji przy danych identyfikacyjnych wybieramy opcję ołówka

Otworzy się okno w którym możemy zmodyfikować dane z pliku:

Po modyfikacji wpis trafia do przetworzenia mając status „oczekuje na przetworzenie”:

Po poprawnym przetworzeniu danych wpis ucznia pojawi się na liście uczniów.
Na liście statusów operacji grupowych jest możliwość filtrowania danych w prawym panelu bocznym.
Można filtrować po danych:
- Imię:
- Nazwisko:
- PESEL:
- Data wysłania żądania od:
- Data wysłania żądania do:
- Data przetworzenia żądania od:
- Data przetworzenia żądania do:
oraz
- Status operacji:

Schemat przepływu operacji grupowych i statusów:

