Instrukcje techniczne

Grupowe zakończenie przypisania do oddziału dodatkowego oraz statusy operacji grupowych

Powrót do listy

Grupowego zakończenia przypisania do oddziałów dodatkowych można dokonać w następujących typach oddziałów:

  • Kwalifikacyjne kursy zawodowe
  • Kurs kwalifikacyjny w placówce doskonalenia nauczycieli
  • Zajęcia dla wychowanków niepełnosprawnych intelektualnie ze sprzężonymi niepełnosprawnościami, realizujących IPET
  • Pozalekcyjne zajęcia wychowawcze w szkole zorganizowanej w podmiocie leczniczym
  • Kurs umiejętności zawodowych
  • Turnus dokształcania teoretycznego młodocianych pracowników

W typach oddziałów dodatkowych:

  • Grupa nauczania języka mniejszości,
  • Oddział przygotowawczy,
  • Wczesne wspomaganie rozwoju,
  • Zajęcia rewalidacyjno-wychowawcze

Od roku szkolnego 2024/2025 pole „data zakończenia” zaczytuje automatycznie datę końca roku szkolnego, na który uczeń jest przypisywany do oddziału, np. rok szkolny 2024/2025 – data zakończenia przypisania 31.08.2025, więc wykazanie wcześniejszej daty zakończenia przypisania niż kończąca rok szkolny dla grupy wskazanych uczniów jest możliwe tylko przez modyfikacje.

komunikat :Wszyscy uczniowie posiadają zakończone przypisanie. Wybierz innych uczniów.

UWAGA! Nie ma możliwości zakończenia grupowego przypisania do oddziału dodatkowego PDN (gdzie są przypisywane osoby, które ukończyły kurs).

Aby dokonać grupowego zakończenia przypisania do oddziału dodatkowego należy wejść w moduł UCZNIOWIE.W filtrach należy wybrać oddział dodatkowy, do którego chcemy zakończyć przypisanie uczniów oraz zaznaczyć, że potrzebujemy tylko niezakończone przypisania i kliknąć WYSZUKAJ na dole strony.

okno z widokiem na zaznaczone filtry

Następnie na liście należy zaznaczyć uczniów, których przypisanie chcemy zakończyć. Można wybrać wszystkich uczniów na stronie zaznaczając CHECKBOX na górze okna  pole zaznaczonego checkboxa przy kolumnie nazwisko i imię , albo tylko niektórych zaznaczając CHCECKBOXY przy ich nazwiskach. Jeśli lista uczniów ma więcej niż 1 stronę (strony widoczne są w prawym dolnym rogu)  Widok na miejsce ilości pozycji wyświetlanych na jednej stronie wyszukiwania, z możliwością przejścia do kolejnej strony  można przejść do następnej strony i zaznaczyć kolejną grupę uczniów – dane zaznaczone na pierwszej stronie będą zapamiętane i dodane do zamknięcia przypisania.

W kolejnym kroku należy na górze po prawej stronie wybrać znak MENU   przycisk menu  , a potem ZAKOŃCZ PRZYPISANIE.

okno z widokiem na wybranych uczniów z przyciskiem zakończenia przypisania z rozwiniętego menu

Pojawi się formularz, w którym należy wpisać datę zakończenia przypisania.

Okno formularza zakończenia przypisania do oddziału z aktywnym polem uzupełnienia daty zakończenia przypisania z wyświetlonego kalendarza

Po uzupełnieniu formularza należy kliknąć ZAPISZ WSZYSTKIE.

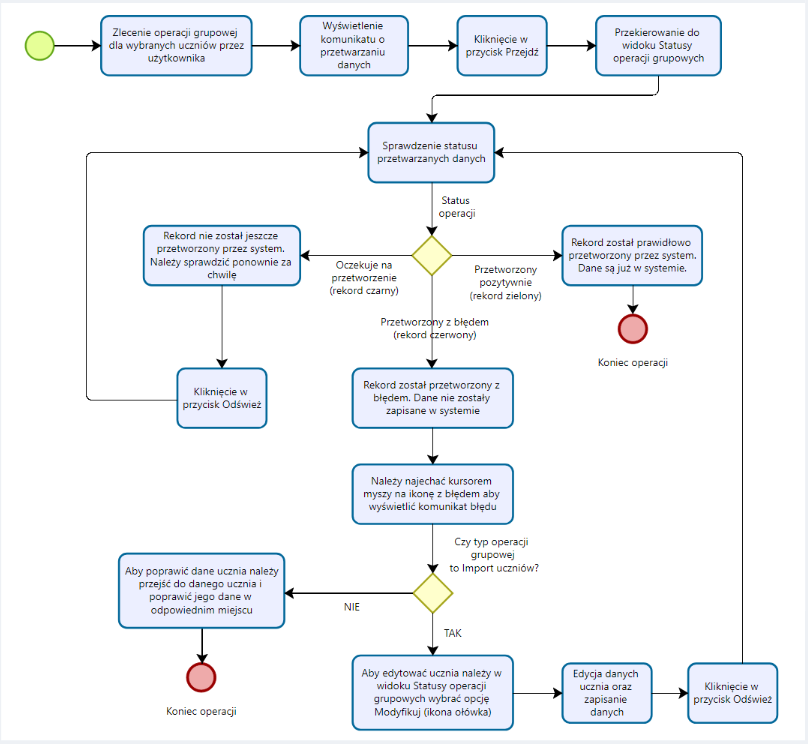
Po wyborze opcji zapisu informacji, dane będą w trakcie przetwarzania, przerzucone do panelu ze statusami operacji grupowych:

komunikat o stanie przetwarzania danych

Po kliknięciu opcji PRZEJDŹ system przenosi do zakładki „Statusy operacji grupowych”.

W panelu znajdują się informacje o statusie przetwarzania danych dla operacji grupowych.

Po upływie miesiąca następuje automatyczne czyszczenie przetworzonych wpisów na liście.

okno z zakładki „Statusy operacji grupowych”

Dane przekazane do przetworzenia mają status „oczekuje na przetworzenie” – rekord będzie w kolorze czarnym.

Wpisy z datą przetworzenia żądania:

Wpisy z datą przetworzenia żądania

poprawnie przetworzone wpisy będą się wyświetlały w kolorze zielonym z ikoną ikonka poprawie przetworzonych danych – status „przetworzony pozytywnie”- status dotyczy przetworzenia danych przez system.

widok na przetworzone wpisy w kolorze zielonym

Jeśli dane zostaną poprawnie wysłane, poszczególni uczniowie będą zaznaczani na zielony kolor. Uczniowie, którym nie udało się poprawnie zamknąć przypisania do oddziału dodatkowego zostaną oznaczeni na czerwony kolor.

Schemat przepływu operacji grupowych i statusów:

Schemat przepływu operacji grupowych i statusów: