Instrukcje techniczne
Grupowe usunięcie przypisania uczniów do oddziału oraz statusy operacji grupowych
Powrót do listyData ostatniej modyfikacji:
Aby dokonać grupowego usunięcia przypisania uczniów do oddziału (np. w przypadku błędnie wykazanych danych) należy wejść w moduł UCZNIOWIE , w filtrach wybrać oddział, z którego chcemy usunąć przypisanych uczniów, zaznaczyć wyszukiwanie tylko w zakresie niezakończonych przypisań i kliknąć WYSZUKAJ na dole strony.

Następnie na liście należy zaznaczyć uczniów, których przypisanie do oddziału chcemy usunąć. Można wybrać wszystkich uczniów na stronie zaznaczając CHECKBOX na górze okna
albo tylko niektórych, zaznaczając CHECKBOX przy ich nazwiskach. Jeśli lista uczniów ma więcej niż 1 stronę (strony widoczne są w prawym dolnym rogu)
, można przejść do następnej strony i zaznaczyć kolejną grupę uczniów – dane zaznaczone na pierwszej stronie będą zapamiętane i dodane do usunięcia przypisania.
W kolejnym kroku należy na górze po prawej stronie wybrać znak MENU
, a potem wybrać USUŃ PRZYPISANIE.

Pojawi się formularz z listą uczniów, których chcemy usunąć z wskazanego oddziału:

Po wybraniu opcji USUŃ WSZYSTKIE pojawi się okno z zapytaniem CZY NA PEWNO USUNĄĆ PRZYPISANIE DLA WYBRANYCH UCZNIÓW? i CHECKBOX do zaznaczenia potwierdzenia chęci usunięcia informacji:

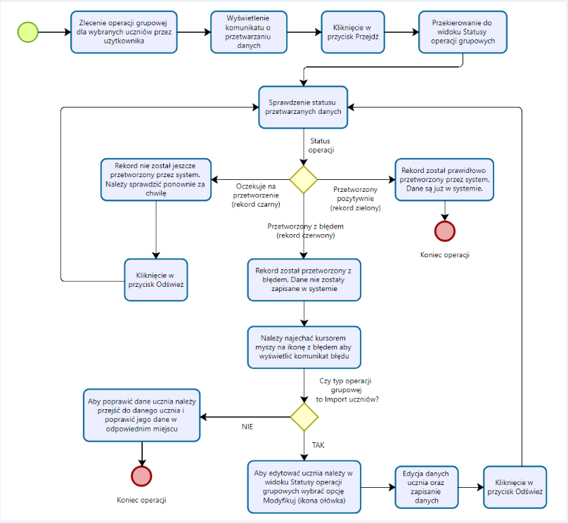
Po wyborze opcji USUŃ, dane będą w trakcie przetwarzania, przerzucone do panelu ze statusami operacji grupowych:

Po kliknięciu opcji PRZEJDŹ system przenosi do zakładki „Statusy operacji grupowych”.
W panelu znajdują się informacje o statusie przetwarzania danych dla operacji grupowych.
Po upływie miesiąca następuje automatyczne czyszczenie przetworzonych wpisów na liście.

Dane przekazane do przetworzenia mają status „oczekuje na przetworzenie” – rekord będzie w kolorze czarnym.
Poprawnie przetworzone wpisy będą się wyświetlały w kolorze zielonym z ikoną
– status „przetworzony pozytywnie”- status dotyczy przetworzenia danych przez system.

Jeśli dane zostaną poprawnie wysłane, poszczególni uczniowie będą zaznaczani na zielony kolor. Uczniowie, którym nie udało się poprawnie zamknąć przypisania do oddziału dodatkowego zostaną oznaczeni na czerwony kolor.
Schemat przepływu operacji grupowych i statusów:

