Instrukcje techniczne
Grupowe dodanie miejsca zamieszkania oraz statusy operacji grupowych
Powrót do listyData ostatniej modyfikacji:
Formularz MIEJSCE ZAMIESZKANIA należy uzupełniać tylko w przypadku uczniów faktycznie uczęszczających do szkoły.
Okres miejsca zamieszkania musi mieścić się w okresie nauki ucznia w szkole. Aby dodać miejsce zamieszkania należy najpierw wejść w zakładkę UCZNIOWIE> Lista uczniów:

W pierwszej kolejności należy zaznaczyć uczniów na liście uczniów, a następnie kliknąć menu:
.
Z podanych opcji należy wybrać: DODAJ MIEJSCE ZAMIESZKANIA.

Pojawi się okno, w którym należy wypełnić pola:
- Data rozpoczęcia
- Kraj
- Miejscowość – w przypadku miejscowości w Polsce należy określić miejscowość na podstawie podziału terytorialnego kraju.
Okres miejsca zamieszkania musi zawierać się w okresie nauki ucznia w szkole.
Okres miejsca zamieszkania należy uzupełnić tylko w przypadku przypisywania ucznia do oddziału podstawowego, oddziału rewalidacyjno-wychowawczego oraz oddziału przygotowawczego.
W formularzu należy zaznaczyć MIEJSCE ZAMIESZKANIA uczniów (nie zameldowania). W przypadku uczniów mieszkających w kraju, z rozwijalnych list należy wybrać:
- Województwo
- Powiat
- Gminę
- Miejscowość

Datę zakończenia należy wprowadzić po upływie tego okresu. Nie wprowadza się daty zakończenia w przyszłości.

Po wprowadzeniu wymaganych danych należy zapisać formularz używając przycisku
ZAPISZ WSZYSTKIE.
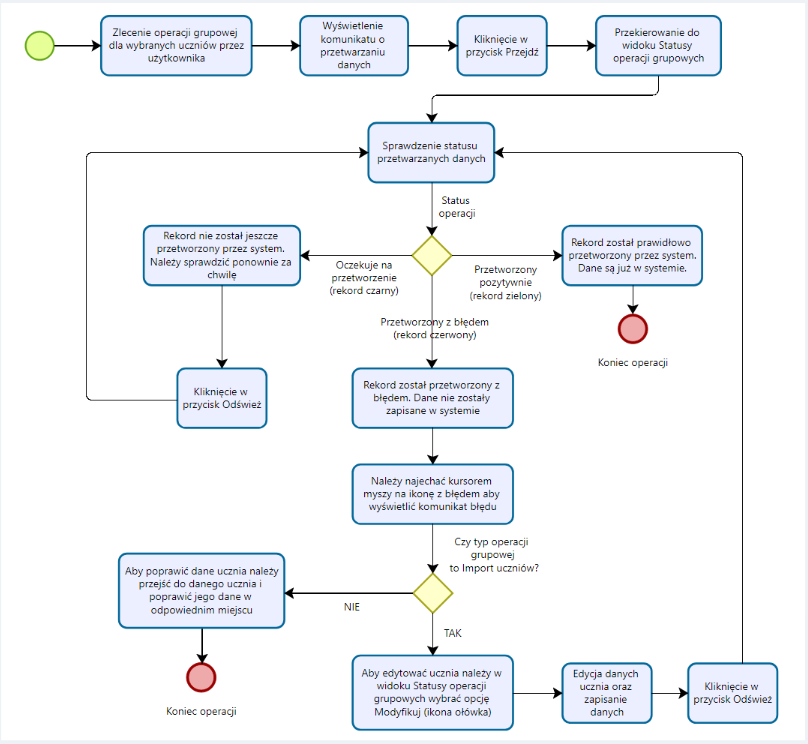
Po wyborze opcji zapisu informacji, dane będą w trakcie przetwarzania, przerzucone do panelu ze statusami operacji grupowych:

Po kliknięciu opcji PRZEJDŹ system przenosi do zakładki „Statusy operacji grupowych”.
W panelu znajdują się informacje o statusie przetwarzania danych dla operacji grupowych.
Po upływie miesiąca następuje automatyczne czyszczenie przetworzonych wpisów na liście.
Po zamknięciu okienka z komunikatem o przetwarzaniu danych (przy użyciu krzyżyka) można przejść do przypisywania uczniom następnych danych bez oczekiwania na przetworzenie wpisów.

Dane przekazane do przetworzenia mają status „oczekuje na przetworzenie” – rekord będzie w kolorze czarnym.
Wpisy z datą przetworzenia żądania:
poprawnie przetworzone wpisy będą się wyświetlały w kolorze zielonym z ikoną
– status „przetworzony pozytywnie”- status dotyczy przetworzenia danych przez system.

Jeśli dane zostaną poprawnie wysłane etykiety na liście uczniów zmienią swój KOLOR NA NIEBIESKI.

Jeżeli dane nie zostaną poprawnie wysłane, wyświetli się informacja na czerwono. Przy takim uczniu pokaże się ikonka – CZERWONE KÓŁECZKO Z LITERĄ i, po najechaniu na ikonkę pokaże się tooltip (tekst w ramce) z informacją o błędzie podczas próby dodania okresu miejsca zamieszkania danego ucznia.

Modyfikacja tych danych jest możliwa z poziomu zakładki Listy uczniów.
Zarejestrowanie miejsca zamieszkania jest niezbędne, aby przypisać ucznia do oddziałów podstawowego, przygotowawczego lub RW. Aby można było przypisać ucznia do oddziału data rozpoczęcia okresu miejsca zamieszkania musi być wcześniejsza lub równa dacie rozpoczęcia przypisania ucznia do oddziału.
Schemat przepływu operacji grupowych i statusów:

